Last December, Italian startup Eggtronic unveiled an innovative, proprietary power architecture that significantly improves the efficiency of ac-dc converters while reducing its size. Labeled QuarEgg+, it is specifically developed to enable engineers to design ac-dc converters that can meet today’s performance, cost, size, weight and sustainability goals. Traditionally, such power converters utilize mature topologies like active clamp flyback (ACF) and quasi-resonant (QR). According to the developer, ac-dc converters utilizing the new architecture are aimed at applications ranging from fast chargers and adapters for mobile devices and laptops to power supplies for loudspeakers and smart home assistants.
Targeting ac-dc converter designs below 75 W, QuarEgg+ (Figure 1) is the first in a series of power conversion architectures that make up the Eggtronic EcoVoltas family. The maker said that the EcoVoltas solutions boost the performance of FET switching devices, whether they are based on legacy silicon or wide bandgap materials such as gallium nitride (GaN) and silicon carbide (SiC). Plus, they also consume very low standby power while reducing the overall bill of materials.

According to the company, it has started its first trial production run for a U.S. west coast customer. Though the company will not divulge the name at this stage, it indicated that the U.S. customer is using a silicon-based QuarEgg+ converter with initial power level of 35 W. Concurrently, Eggtronic is also working on developing a 45 W version for the U.S. customer. Additionally, the company PR representative said, “Eggtronic is also actively involved in projects with a number of other customers in the U.S., Asia and Europe and plans to move to mass production before the end of the year.”
Recently, Eggtronic received €15 (US $16.73) million loan from the European Investment Bank, under its pandemic safety net, the European Guarantee Fund. Eggtronic plans to use the financing for research and development, as well as manufacturing infrastructure for its products.
To help speed the development of ac-dc applications built on QuarEgg+technology, Eggtronic is offering both GaN-based and silicon-based QuarEgg+ products with power outputs of 35 W, 45 W and 60 W. Output options include USB PD, fixed voltage and CC CV. Development boards, integrated power controllers, a range of proprietary magnetic components and comprehensive technical support is also offered.
Because QuarEgg+ operates with zero voltage switching (ZVS) under all load conditions, it’s efficiency curves are nearly flat from light-load to full-load. Consequently, the company website reports efficiencies of up to 95% at full load and up to 92% at light load (Figure 2). In addition, QuarEgg+ also lowers standby power consumption to less than 16 mW, reducing stress on the secondary side MOSFETs for lower cost and better performance. Thanks to very smooth transitions, the new architecture also reduces EMI to simplify filtering requirements.

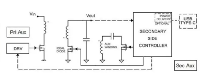
QuarEgg+ is implemented using a proprietary secondary side controller (EPIC201ACQExx), which includes primary side driving, synchronous rectification and USB-C power delivery Revision 3.1.
Eggtronic is based in Modena, Italy with offices in San Francisco, CA, USA and Guangzhou, China. In a statement, Eggtronic’s CEO and founder Igor Spinella commented, “Thanks to EcoVoltas QuarEgg+ technology, designers of low-power ac-dc power conversion applications can now address the most stringent performance, size and cost criteria while contributing to sustainability goals by driving down power use and associated emissions.”